Lexu Rear Defroster Wiring Diagram Schematic

Rear defogger crank diode clutch sun roof.
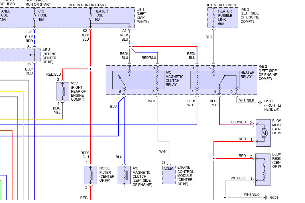
Lexu rear defroster wiring diagram schematic. The information shown here is important so please do read them comprehensively before making any changes on your mazda wiring connections. Lexus rx350 2010 wiring diagram lexus is250cis350c 2010 2011 workshop manual. Lexus rx350 rx270 service repair information manual update 2015 description. 2003 lexus rx300 mini fuse box map.
2003 lexus rx300 mini fuse box diagram. The 2010 lexus is250 and is350 wiring diagram manual provides information to assist with the correct servicing and troubleshooting of electrical systems and is essential for all mechanics carrying out repairs or diagnostics on the vehicle. Rear defroster circuit diagram for the 1960 chevrolet passenger car circuit and wiring diagram download for automotive car motorcycle truck audio radio electronic devices home and house appliances published on 23 mar 2014. View the wiring diagram manual on your computer or print off pages as needed.
Toyoda invited his subordinates not to tea but in order to raise the possibility of establishing a line of luxury cars that could compete successfully with american brands. Your source for lexus wire information wiring information technical help for your new or used vehicle lexus technical wiring diagrams wire information wirediagram. The following wiring system is the rear window defroster and cigarette lighter wiring diagram of the 1994 mazda rx 7. Autozone repair guide for your wiring diagrams rear window defogger 2000 rear window defroster wiring diagram troubleshooting pages 61 thru 61 4.
Electrical wiring schematic and ground points section w section y 2003. Lexus car manuals pdf wiring diagrams above the page. Schematic circuit schematic diagram schematic diagrams starter relay studebaker wiring wiring connection wiring diagram wiring diagrams wiring harnes wiring schematic wiring. Autozone repair guide for your wiring diagrams wiring diagrams wiring diagrams 2 of 30 2005 optima electrical system changes.
Fuse panel layout diagram parts. Windshield deicer system window defogger system windshield deicer switch window defogger wire quarter window glass relay. The 2010 lexus rx350 wiring diagram manual provides information to assist with the correct servicing and troubleshooting of electrical systems and is essential for all mechanics carrying out repairs or diagnostics on the vehicle. Lexus wire information wire information wiring information wiring information color codes technical wiring diagrams.
Rear defroster trunk room lamps t 1 2003.