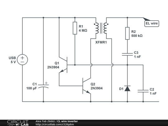
El Wire Circuit Diagram

How To Get What You Want

How To Get What You Want

El Wire Inverter Test Circuitlab

El Wire Inverter Test Circuitlab

El Panel Wire And Driver Teardown With Schematic And Funny Moment

El Panel Wire And Driver Teardown With Schematic And Funny Moment

El Panel Wire And Driver Teardown With Schematic And Funny Moment

I appreciate any constructive criticism and helpful advice.

El wire circuit diagram. R3 and c3 have therefore been added to make the control range as large as possible. Circuit diagram is a free application for making electronic circuit diagrams and exporting them as images. Now any of you who just ramble on about im just in it for the money or you misspelled instruction or hes trying to control the world. 1979 chevrolet el camino wiring diagram part 1 circuit and wiring diagram download for automotive car motorcycle truck audio radio electronic devices home and house appliances published on 08 jun 2014.

A page for discussion of el wire and in particular microcontroller controled el wire. If you want all the premium wiring diagrams that are available for your vehicle that are accessible on line right now wiring diagrams for just 1995 you can have full on line access to everything you need including premium wiring diagrams fuse and component locations repair information factory recall information and even tsbs technical service bulletins. Ive read some of the instructables and other tips on quieting down noisy el wire power supplies. A low level at the trigger input forces the output of the timer low.

Chevrolet vehicles diagrams schematics and service manuals download for free. The full how to manual for el electroluminescent wire. Wire can be long well over 10 feet. Add to it please.

1981 chevrolet el camino wiring diagram part 2 circuit and wiring diagram download for automotive car motorcycle truck audio radio electronic devices home and house appliances published on 08 jun 2014. This is my first instructable. Meaning would using a different circuit or with better components alleviate the high pitched whine of the cheaper supplies. El wire is not a resistive light like an incandescent bulb and it is not a diode light like an led it acts more like a capacitorthe stiff inner wire is one plate of the capacitor the corona wire is the other plate and the phosphor coating being the insulatordielectric for more details on capacitors see wikipedia.

Design circuits online in your browser or using the desktop application. Will building my own help in this regard. What is electroluminescent wire el wire. This is an early draft.

Diode El Wire Inverter Connect Arduino Google Search

Diode El Wire Inverter Connect Arduino Google Search

Diode El Wire Inverter Connect Arduino Google Search El

Diode El Wire Inverter Connect Arduino Google Search El

El Wire Lamp Driver Inverter Codrey Electronics

El Wire Lamp Driver Inverter Codrey Electronics

Driving El Wire From Button Push On A Gamepad Electrical

Driving El Wire From Button Push On A Gamepad Electrical

El Wire Diagram Catalogue Of Schemas

El Wire Diagram Catalogue Of Schemas

Excellent El Wire Inverter Schematic Ideas Electrical

Excellent El Wire Inverter Schematic Ideas Electrical

Electroluminescent Wire Wikipedia

Electroluminescent Wire Wikipedia

Voltage Divider El Wire Circuit Help Electronics Forums

Voltage Divider El Wire Circuit Help Electronics Forums

How To Get What You Want

How To Get What You Want

Can Someone Verify My El Wire Oscillator Electrical

Can Someone Verify My El Wire Oscillator Electrical

El Wire Inverter Schematic Google Search Wire Geek Out

El Wire Inverter Schematic Google Search Wire Geek Out

El Wire Lamp Driver Inverter Codrey Electronics

El Wire Lamp Driver Inverter Codrey Electronics

Overview El Stick Figure Adafruit Learning System

Overview El Stick Figure Adafruit Learning System

Subwoofer Music Level Indicator Circuit Homemade Circuit

Subwoofer Music Level Indicator Circuit Homemade Circuit

Hacking An El Wire Inverter Splitbrain Org

Hacking An El Wire Inverter Splitbrain Org

Ce Rohs Certificated Inverter Circuit Diagram El Wire Driver Inverter Buy Circuit Diagram For Power Inverter El Backlight Inverter El Wire Driver

Ce Rohs Certificated Inverter Circuit Diagram El Wire Driver Inverter Buy Circuit Diagram For Power Inverter El Backlight Inverter El Wire Driver

El Lamp Driver Using Hv832mg Circuit Diagram

El Lamp Driver Using Hv832mg Circuit Diagram

Inductor Dc Resistance Too Low For El Driver Ic Can I Still

Inductor Dc Resistance Too Low For El Driver Ic Can I Still

Source : pinterest.com

Popular Posts