Printable DB
Gm Bu Engine Diagram
screen printing platen template
paper cutting templates for kids
printable blank printable profit and loss statement template
printable wedding favor boxes
simple diagram of organ of corti
payment receipt e receipt template
profit sharing agreement template south africa
leviton 3 way led dimmer switch wiring diagram
Diagrams For Jeep Engine Parts Gm 2 5l 4 151 Engine
1995 Chevy Pickup Engine Diagram Swengines Cars
1998 Chevrolet Truck K2500hd 3 4 Ton P U 4wd 6 5l Turbo Dsl
1986 Chevrolet C10 5 7 V8 Engine Wiring Diagram Chevy 350
5 3 Wiring Harness Wiring Diagrams Here Ls1tech
1982 C30 6 2 Diesel Engine Wiring Diagram Gm Square Body
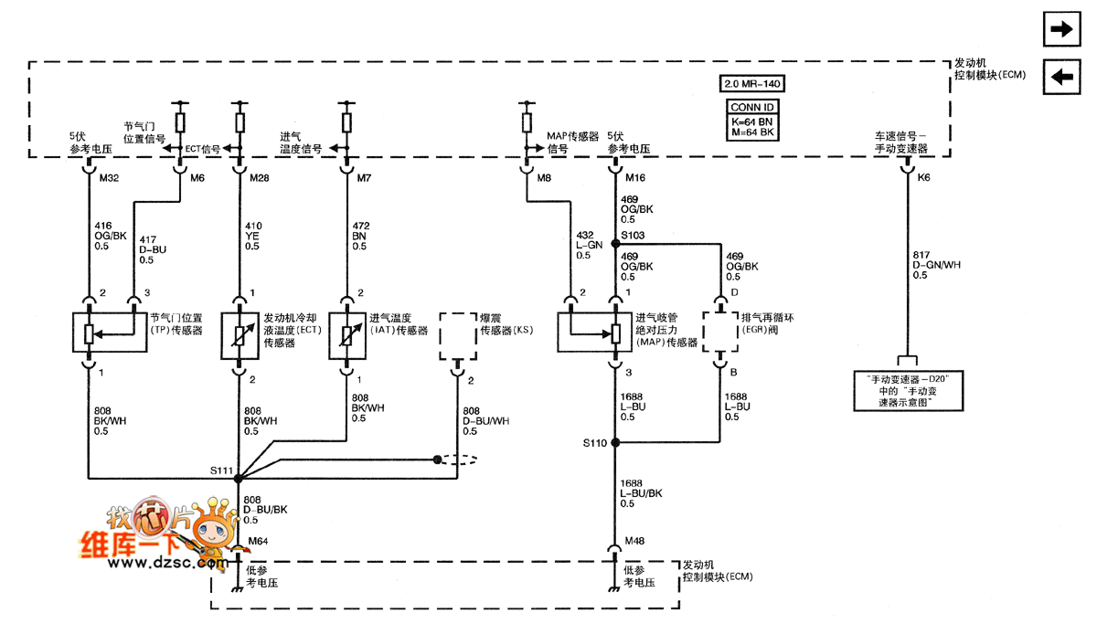
Shanghai Gm Chevrolet Epica Saloon Car 2 0l Engine Circuit
Transmission Diagram Truck Repair Ls Engine Chevy Trucks
Content Uploads How To Wiring Diagram Understand Diagrams
Silveradosierra Com Electric Cooling Fans Not Working
Shanghai Gm Chevrolet Epica Saloon Car 2 0l Engine Circuit
Shanghai Gm Chevrolet Epica Epica Car 2 0 L Engine
Gm Hei Automotive And Motorcycle Car Tools
Details About Buick Gm Oem 06 08 Lucerne Radiator 25772258
5 3 Wiring Harness Wiring Diagrams Here Ls1tech
Best Of Gm Wiring Diagrams Racemaster
Details About Gm Oem Seat Heater Element 20792749 Back Cushion W Out Heat Cool Seats
2005 4 8 5 3 6 0 Connector Pinout Information The 1947
5 3 Wiring Harness Wiring Diagrams Here Ls1tech
Gm Throttle Wiring Diagram 2012 Wiring Diagram
Ls1 Engine Diagram Crank Wiring Diagrams Folder
Source :
pinterest.com
Popular Posts
Petco Printable Coupons
Printable Workout Schedule Printable Workout Template
Pages Flowchart Template
Professional Powerpoint Presentation Templates Free Download 2019
Pressure Switch Wiring Diagram
Short Vowel Worksheets 2nd Grade
Sample Resume Template Download
Printable Downloadable Free Wedding Invitation Templates For Word
Printable Housewarming Card
Picture Wall Collage Template
Printable Autobiography Autobiography Outline Template Pdf
Leslie Pool Printable Coupons 2019
Simple Business Lease Agreement Template
Personalized Bookmarks Printable
Leviton 3 Way Motion Sensor Switch Wiring Diagram
Professional Service Statement Of Work Template Consulting
Repair Service Contract Template
Pre Employment Screening Questionnaire Template
Pmp Certification University Of Michigan
Roommate Agreement Nyc Template
Sewage Treatment Process Flow Diagram
Mailing Label Template Free
Polari Sportsman Fuse Box
Sample Letter Of Authorization Giving Permission To Process Documents
Printable Cleaning Service Contract Template
Product Inventory Printable Inventory Sheet Template
Rent Receipt Software Free
Location Fuel Filter For 2007 Chevy Malibu
Lunch Break Policy Template
Picture Organization Chart Template
Sample Behavior Contract Middle School
Radio Wire Schematic For 1996 Nissan Pickup
Short Resignation Letter Templates
Petition Letter Template
Murphy Powerview Wiring Diagram
Pharmacy Technician Responsibilities Resume
Multiple Meaning Words Worksheets 1st Grade
Printable Rent Receipt Template Free
Printable Scientific Method Template
Mercede Benz Fuel Filter Location 2014
Reactive Attachment Disorder Worksheets
Sample Office Memorandum Order
Powerpoint Template Examples
Reddit Free Resume Builder
Ohs Policy Template Worksafe Victoria
Professional Executive Assistant Resume Template
Letter Of Intent Sample For School Enrollment
Resume Samples For Nanny Position
Resume Examples For Experienced Software Engineers
Online Money Transfer Receipt
Meeting Agenda Sample Format
Request Employee Feedback Email Sample
Nutrition Worksheets Middle School
Printable Unicorn Baby Shower Invitations
Occupational Therapy Assistant Resume